bv伟德国际1946
bv伟德国际1946欢迎您! 今天是:
学校主页
招生就业部
研究生部
网站首页
伟德概况
学院简介
现任领导
组织机构
科学研究
科研概况
科研平台
科研团队
师资队伍
博士生导师
硕士生导师
教授
副教授
讲师
助教
人才培养
本科生教育
研究生教育
伟德国际
组织机构
日常管理
学工动态
党团建设
学习园地
学子楷模
招生就业
本科招生
硕士招生
博士招生
就业信息
规章制度
党建工作
行政工作
资料下载
经管校友
优秀校友录
校园捐赠名录
联系我们
网站首页
伟德概况
学院简介
现任领导
组织机构
科学研究
科研概况
科研平台
科研团队
师资队伍
博士生导师
硕士生导师
教授
副教授
讲师
助教
人才培养
本科生教育
研究生教育
伟德国际
组织机构
日常管理
学工动态
党团建设
学习园地
学子楷模
招生就业
本科招生
硕士招生
博士招生
就业信息
规章制度
党建工作
行政工作
资料下载
经管校友
优秀校友录
校园捐赠名录
联系我们
学校主页
招生就业部
研究生部
学院新闻
学院动态
通知公告
学生工作
党建工作
通知公告
当前位置:
网站首页
-
学院新闻
-
通知公告
- 正文
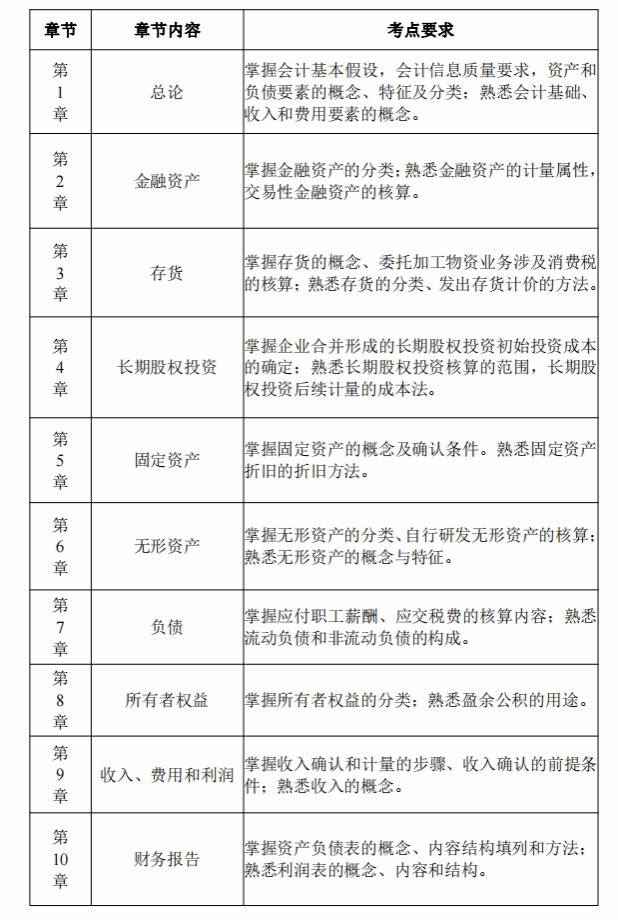
伟德bv19462025年会计学学术型硕士(财务会计)复试大纲
来源:bv伟德国际1946
发布时间:2025-03-14
点击数量:
伟德bv1946
202
5
年
《会计
学
》
复试指导性大纲
附件【
伟德bv19462025年会计学学术型硕士(财务会计)复试大纲.pdf
】已下载
次
分享:
微信扫一扫:分享
上一篇:bv伟德国际19462025年硕士研究生招生考试复试方案
下一篇:伟德bv19462025年工商管理学、油气资源经济与管理学术型硕士(经济学原理)复试大纲
返回列表