bv伟德国际1946
bv伟德国际1946欢迎您! 今天是:
学校主页
招生就业部
研究生部
网站首页
伟德概况
学院简介
现任领导
组织机构
科学研究
科研概况
科研平台
科研团队
师资队伍
博士生导师
硕士生导师
教授
副教授
讲师
助教
人才培养
本科生教育
研究生教育
伟德国际
组织机构
日常管理
学工动态
党团建设
学习园地
学子楷模
招生就业
本科招生
硕士招生
博士招生
就业信息
规章制度
党建工作
行政工作
资料下载
经管校友
优秀校友录
校园捐赠名录
联系我们
网站首页
伟德概况
学院简介
现任领导
组织机构
科学研究
科研概况
科研平台
科研团队
师资队伍
博士生导师
硕士生导师
教授
副教授
讲师
助教
人才培养
本科生教育
研究生教育
伟德国际
组织机构
日常管理
学工动态
党团建设
学习园地
学子楷模
招生就业
本科招生
硕士招生
博士招生
就业信息
规章制度
党建工作
行政工作
资料下载
经管校友
优秀校友录
校园捐赠名录
联系我们
学校主页
招生就业部
研究生部
学院新闻
学院动态
通知公告
学生工作
党建工作
通知公告
当前位置:
网站首页
-
学院新闻
-
通知公告
- 正文
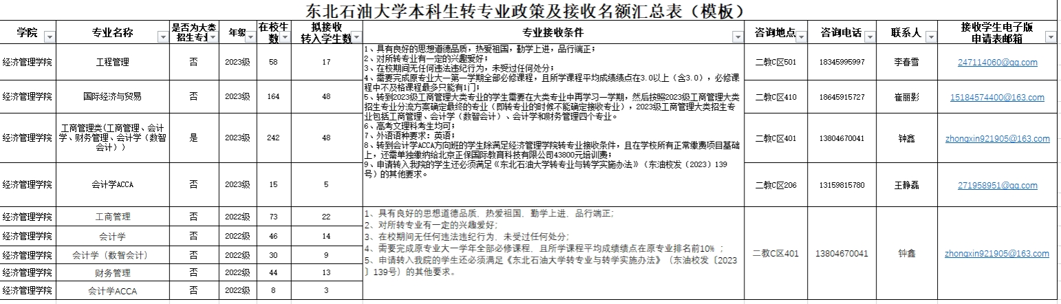
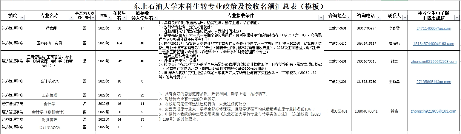
bv伟德国际1946第二批转专业政策及接收名额汇总表
来源:bv伟德国际1946
发布时间:2024-03-01
点击数量:
分享:
微信扫一扫:分享
上一篇:bv伟德国际19462024年本科生转专业公示
下一篇:关于bv伟德国际19462023-2024-2学期教材征订计划汇总表的公示
返回列表